一、公司简介
港铁轨道交通(深圳)有限公司是香港铁路有限公司全资子公司,成立于2004年3月,负责深圳市地铁4号线的运营管理、客运服务、列车运行组织及车辆、供电、通信信号等运营设施设备的维修保养等工作。4号线是一条贯穿深圳南北的骨干线路,南起福田口岸站,北至观澜牛湖站,全长约31.3公里,设站23座。4号线由南向北分别同轨道交通1号线、2号线、3号线、5号线、6号线、7号线、9号线、10号线、龙华有轨电车示范线以及规划中的18号、22号线换乘,在深圳市轨道交通网中有着举足轻重的作用,市民通过4号线可以换乘到达深圳市其他地方。2020年8月3日,港铁(深圳)公司与中铁电气化局集团有限公司组成的联合体中标深圳市地铁13号线,已与深圳市政府组建合资公司对 13 号线进行投资、建设及营运。13号线南起深圳湾口岸站,北至上屋北站,全长约22.4公里,设站16座,将于2024年底投入服务。港铁(深圳)公司现有2000多名员工,通过系统、科学的培训和人才发展机制,打造了一支深港融合的高素质团队。秉持“优质服务、互敬互重、创造价值、勇于进取”的公司信念,全体员工不断提高运营水平和服务质量,为乘客持续提供优质、高效、舒适、便捷的轨道交通服务。
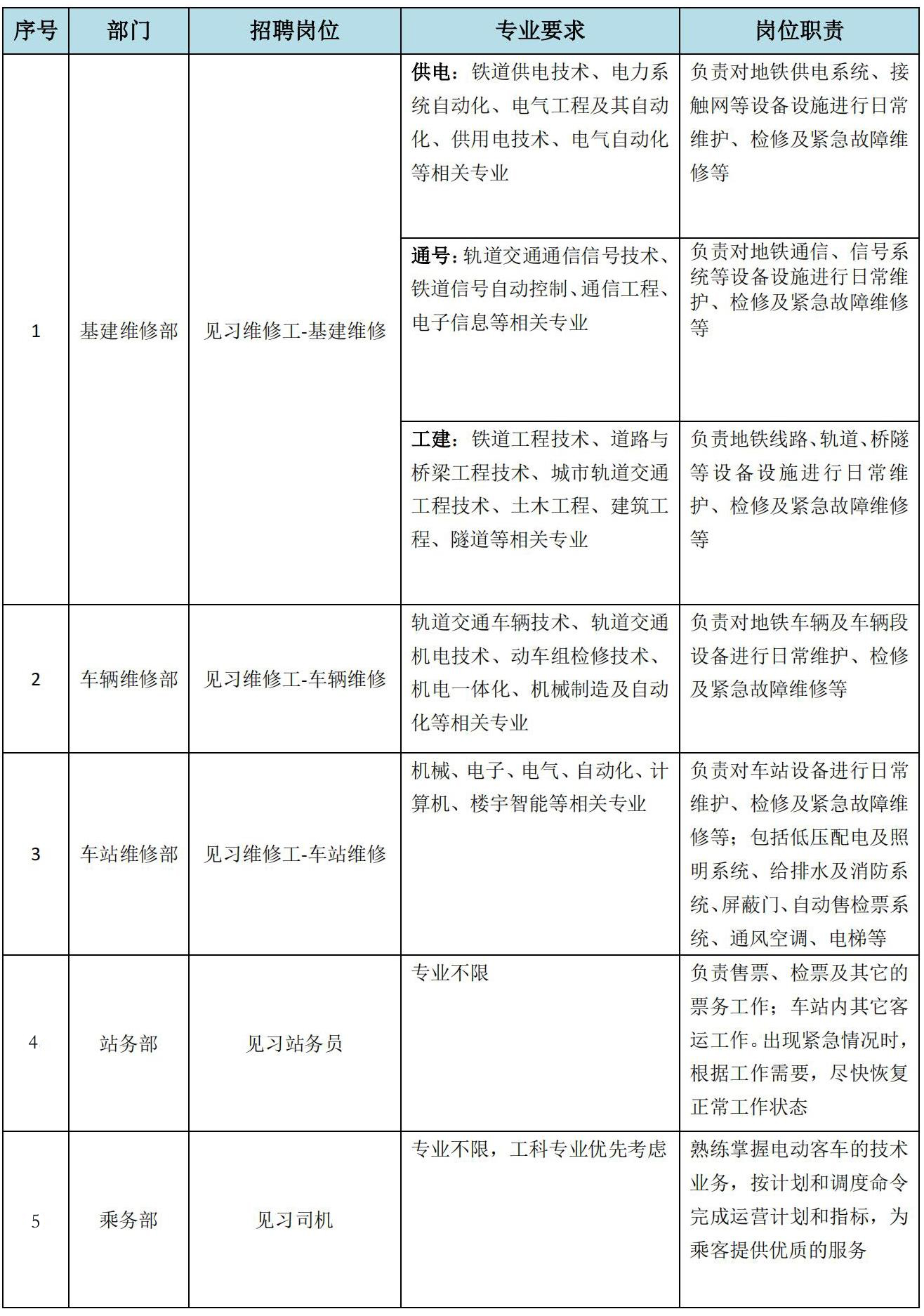
二、招聘岗位及招聘要求
(一)招聘岗位

(二)招聘要求
1.遵纪守法,品行端正,无犯罪记录,热爱轨道交通事业。
2.2025届大专及以上学历毕业生,毕业时能取得相应学历证书。
3.成绩合格达标(主课程补考不超过 3 次),未受过学校通报批评、记过处分或留校察看等情况。
4.听力正常,辨色力正常,无色盲、色弱。
5.身心健康,无重大疾病,无癫痫、无精神病、无抑郁症病史,无运动功能障碍,无可能影响岗 位安全的疾病或症状及其他不适应岗位工作要求的身体疾病或缺陷。
6.可接受轮班倒班工作
三、报名方式
1.金年会官网2025届毕业生需在下方港铁轨道交通(深圳)有限公司2025届毕业生校招报名表二维码报名。
2.金年会官网2025届毕业生需在金年会官网就业网http://zjb.wru.edu.cn/login报名。
3.报名截止时间:2024年10月28日14:00(注:金年会官网2025届毕业生需在金年会官网就业网和企业要求报名方式报名成功)

四、招聘流程
学生报名-校园宣讲-现场笔试、面试-公布录取名单-通知体检-签订协议
五、福利待遇

六、本次招聘由招生与就业指导处主办
招生与就业指导处
2024年10月17日